足协公布准入名单:天津“起死回生”江苏无缘中超
法甲
2026年03月19日 08:41 6.9K+
xiaoqiao
3月29日,中国足协发布准入名单,天津津门虎(原天津泰达)“起死回生”,已经停止运营的江苏队无缘。
1998年正式由泰达集团接手的天津队当年就以甲B第一名完成升级大业,之后22年历史中,他们从未降级过,一直驰骋在顶级联赛中。虽然近些年,泰达主要都是充当的保级角色,但也曾获得过中超联赛第二名的历史最佳成绩,而在2011年荣膺足协杯冠军,也是天津队职业化以来的首个冠军。
然而,就在这家俱乐部濒临解散之际,球队“起死回生”,最终完成准入。而此前已经宣布停止运营的江苏队则是无缘本赛季中超联赛。

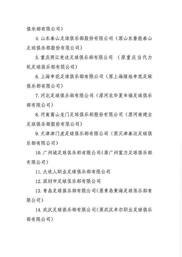
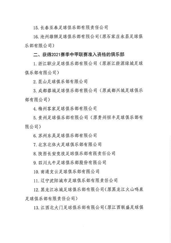
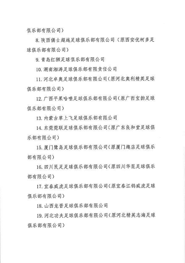
足协公告如下:





相关文章

最新评论